ÍÆ¼ö²úÆ·
¿ÕÆøÔ´Èȱýá˪ÁËÔõô°ì£¿ÈçºÎ¿ìËÙ»¯Ëª£¿
¶¬ÖÁÒѹýÈ¥¿ìÒ»ÖÜÁË£¬Ò²¾ÍÊÇ˵¡°Ò»¾Å¡±¾ÍÒª¹ýÈ¥ÁË£¬ÀÏ׿×Ú×ܽáµÄ½ÚÆøÕæÊÇ×¼×¼µÄ£¬ÕæÀä°¡£¡Ð¡±àÉòÑôµÄζÈÒѾ-16¡æÁË£¬ÕâҲ˵Ã÷¿ÕÆøÔ´Èȱý«½øÈë×î´óµÄ¿¼ÑéÆÚ£¬¶øÈȱûú×éµÄ³ý˪ÄÜÁ¦ÎÞÒÉÊDZ£ÕÏ»ú×éÔÚ³¬µÍλ·¾³ÏÂÄܹ»Îȶ¨ÔËÐÐ×îÖØÒªµÄ¼¼Êõ±ê×¼Ö®Ò»£¬ÒòΪһµ©²»Äܼ°Ê±»¯Ëª£¬ÇáÔò²ÉůЧ¹ûÊÜÓ°Ïì£¬ÖØÔòϵͳ²»Äܹ¤×÷¡£µ«ÊÇ£¬Ã»Óв»½á˪µÄ²úÆ·£¬ÄÜ·ñ¼°Ê±»¯Ëª²ÅÊǹؼü¡£Èç¹ûÖ÷»ú²»Äܼ°Ê±»¯Ëª£¬ÎÒÃÇÈçºÎ¿ìËÙÕÒµ½ÔÒò²¢½â¾öÎÊÌâ?
Ϊʲô»á½á˪
¿ÕÆøÔ´ÈȱÃÖ®ËùÒÔÄܹ»´Ó¿ÕÆøÖÐÎüÈÈ£¬ÊÇÒòΪÀäýµÄÕô·¢Î¶ȵͺܶ࣬Àäý¾¹ýÕô·¢Æ÷ʱ£¬»áÎüÊÕ¿ÕÆøÖеÄÈÈÁ¿¡£¶øµ±Õô·¢Æ÷ζȵÍÓÚ¿ÕÆøµÄ¶µãζÈʱ£¬Õô·¢Æ÷±íÃæ¾Í»áÄýË®£¬Èç¹û»·¾³Î¶ÈÒ²½Ó½ü»òÕßµÍÓÚ0¡æ£¬¾ÍºÜÈÝÒ×ÔÚÕô·¢Æ÷±íÃæ½á³É˪¡£µ±È»£¬½á˪¸úʪ¶ÈÒ²Óкܴó¹ØÏµ£¬Í¬ÑùµÄ»·¾³Î¶ÈÏ£¬Êª¶ÈÔ½´ó£¬½á˪µÄ¿ÉÄÜÐÔÒ²Ô½´ó¡£
ÈȱÃÖ÷»úÔÚ¹¤×÷ʱ½á˪ÊÇÕý³£×´Ì¬£¬Â³Óí¿ÕÆøÔ´Èȱûá¸ù¾Ý¹¤×÷»·¾³½øÐÐ×Ô¶¯»¯Ëª£¬À´È·±£Ö÷»úµÄÕý³£ÔËÐС£µ«ÊÇ£¬Ò²»áÓÐһЩ·ÇÕý³£×´Ì¬µÄ½á˪¡£
·ÇÕý³£½á˪´óµÖÊÇÕô·¢Æ÷ͨ¹ýµÄÀäýÁ¿²»¹»£¬»òÕßͨ¹ýµÄËٶȱȽÏÂý£¬µ¼ÖÂÕô·¢Æ÷±íÃæÎ¶ȹýµÍ£¬¶ø³öÏÖͨ¹ýµÄÀäýÁ¿²»¹»£¬ÒªÃ´ÊÇÀäý²»×㣬ҪôÊÇÕô·¢Æ÷±»¶Â¡£µ±È»£¬»¹ÓÐһЩÆäËûµÄÒòËØ£¬±ÈÈç˵¸ÐÎÂ̽ͷ»µÁ˵ȡ£
»¯Ëª²»¼°Ê±»áÔõÑù
¿ÕÆøÔ´ÈȱòÉů»ú×éÈç¹û»¯Ëª²»¼°Ê±£¬»áµ¼Ö½á˪ԽÀ´Ô½ºñ£¬´øÀ´µÄÓ°ÏìÖ÷ÒªÓÐÈýÖÖÇé¿ö£º
1¡¢³öÈÈË®ÄÜÁ¦´ó·ù¶ÈϽµ¡£
2¡¢»ú×éÕô·¢Æ÷½áµÄ²»ÊÇ˪£¬¶øÊDZù£¬ÄǾͿÉÄÜÖ±½Ó²ú²»³öÈÈË®ÁË¡£
µ±³áƬÉÏÓÐ˪ʱ£¬»ú×éµÄ³ý˪¹¦ÄÜ»¹ÄÜ·¢»Ó×÷Ó㬵«Õô·¢Æ÷±»±ù²ãËù¸²¸Ç£¬²¢Ëæ×űù²ã±äºñ±ä´ó£¬Ôì³ÉÕô·¢Æ÷µÄ¶ÂÈû£¬Õô·¢Æ÷Ô½ÊÜ×裬½á±ùËÙ¶ÈÔ½¿ì£¬ÖÜÆÚÑ»·£¬Ö±ÖÁÈȱûú×éÍêȫЪ¹¤¡£
3¡¢»ú×éÖ±½ÓÍ£»ú¡£
ÈçºÎ¿ìËÙ»¯Ëª
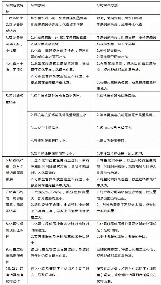
ÒÔÏÂÊÇ10¸ö½á˪³£¼ûµÄ²¡Ö¢ºÍ¶ÔÓ¦µÄ½â¾ö·½·¨£º

(½¨ÒéÐèÔÚרҵÈËÔ±Ö¸µ¼ÏÂÍê³É£¬ÈçÎÞ·¨´¦ÀíÇëÖµç³Óí¿Í»§·þÎñÖÐÐÄ400-6307-789£¬¿Í·þ24СʱÔÚÏßΪÄú·þÎñ)
