推荐产品
-
2014鑫鲁禹超低温空气源热泵品牌产品中标北京煤改电项目公告2014鑫鲁禹超低温空气源热泵品牌产品北京煤改电中标公告北京市京发招标有限公司中选通知书鑫鲁禹能源科技(北京)有限公司:项目名称:朝阳区2014年燃煤炉具及节能电采暖器生产企业入围项目(第二标段)项目编号:BJJF-2014-810经评标委员会评议,决定贵公司为本项目中选人。希望贵方按照经比选文件确定的条件,与比选人积极配合,共同完成此项工作。请贵单位自中选通知书发出之日起30日历天内与北京市朝阳区农村工作委员会签订合同。合同签订后,一份送至北京市京发招标有限公司备案。...
-
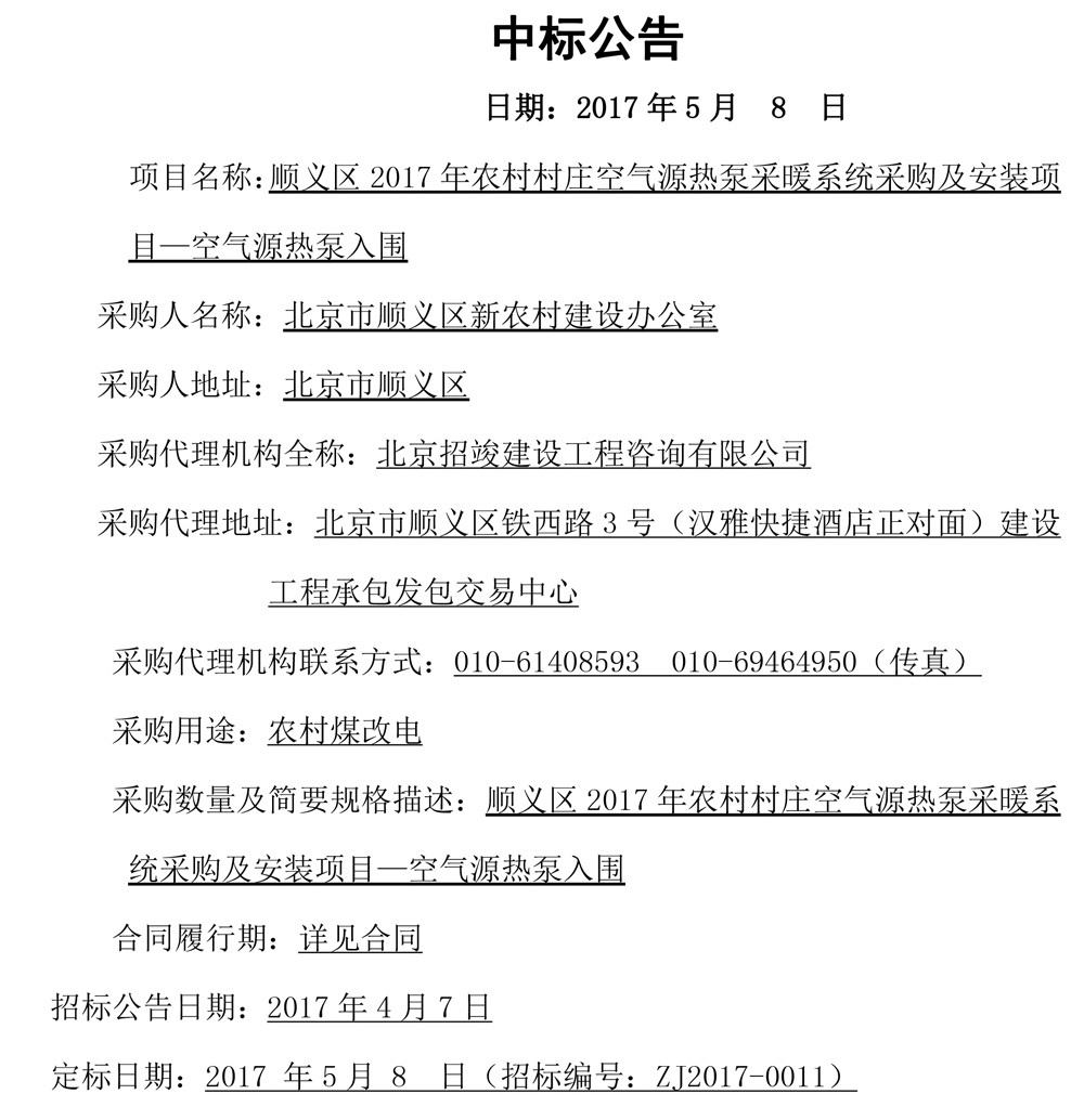
2017超低温空气源热泵品牌鑫鲁禹中标北京顺义区煤改电项目|空气源热泵采暖|农村煤改电2017超低温空气源热泵品牌鑫鲁禹中标北京顺义区煤改电项目中标公告日期:2017年5月8日项目名称:顺义区2017年农村村庄空气源热泵采暖系统采购安装项目-空气源热泵入围采购人名称:北京市顺义区新农村建设办公室采购人地址:北京市顺义区采购代理机构全称:北京招竣建设工程咨询有限公司采购代理地址:北京市顺义区铁西路3号(汉雅快捷酒店正对面)建设工程承包发包交易中心采购代理机构联系方式:010-61408593 010-69464950(传真)采购用途:农村煤改电采购数量及简要规格描述:顺义区2017年农村村庄空气源热泵采暖系统采购安装项目-空气源热泵入围...
-
2017超低温空气源热泵品牌鑫鲁禹入围北京大兴区煤改电项目2017超低温空气源热泵品牌鑫鲁禹入围北京大兴区煤改电项目项目名称:大兴区2017年“煤改电”户内取暖设备-空气源热泵供货入围企业机构项目编号:2017-149-CZ、C-ZB采购人:北京市大兴区农村工作委员会采购人地址:北京市大兴区永华南里16号楼C座采购人联系方式:马征 010-81298599采购品目:A代理机构:北京方圆工程监理有限公代理机构地址:北京市大兴区黄村镇金华寺东路2号302室代理机构联系方式:周艳宇 010-81290679项目用途、简要技术要求及合同履行日期:大兴区内约29000户及约300个村级公益性场所空气源热泵设备供货、安装及售后服务工作。...
-
2016超低温空气源热泵品牌鑫鲁禹中标北京市大兴区教委“煤改电”项目2016超低温空气源热泵品牌鑫鲁禹中标北京市大兴区教委“煤改电”项目中标通知书鑫鲁能源科技(北京)有限公司、北京华盟兴业设备安装工程有限公司:兹通知,由北京方圆工程监理有限公司组织,贵公司参加大兴区教委58所学校燃煤锅炉“煤改电”工程锅炉采购及安装(第三包),经评标专家小组评定和用户认,贵公司为本项目中标单位中标金额:¥**92962.23元(大写:*佰*拾玖万贰玖佰陆拾贰元贰角叁分)供货期40日历天,安装期15日历天请贵公司收到中标通知书之日起30日内,与用户签订书面采购合同。...
-
2015鑫鲁禹超低温空气源热泵品牌中标保定市煤改电见证书2015鑫鲁禹超低温空气源热泵品牌中标保定市煤改电见证书超低温空气源热泵品牌煤改电交易见证保定市公共资源交易中心编号/NO:Z564(04)-2015交易见证书兹证甲方保定市莲池区大气污染防治工作领导小组与乙方鑫鲁禹能源科技(北京)有限公司就第四标段(D包)于2015年12月21日在保定市公共资源交易中心签订合同。双方在合同上的签字、盖章均属实。特此见证。保定市公共资源交易中心2015年12月21日...
-
2015鑫鲁禹超低温空气源热泵品牌中标保定市煤改电通知书2015鑫鲁禹超低温空气源热泵品牌产品保定市煤改电中标通知书鑫鲁禹能源科技(北京)有限公司:河北讯腾招标代理有限公司受莲池区大气污染防治工作领导小组的委托,代理保定市莲池区公建燃煤锅炉改造项目第四标段(D包),并于2015年12月02日开标,经评标委员会推荐,你公司被确定为该项目的中标人:中标单价金额:(小写)**4.5元/每平方米(大写)*佰*拾肆元伍角每平方米合同总价:(小写):**490462.00元(大写):*仟*肆拾玖万零肆佰陆拾贰元质量目标:合格 供货周期:签订合同后30日历天内请贵单位据此按照招标文件的要求与投票文件的承诺在30日内与采购人到保定市公共资源交易中心办理有关合同事宜。...
